[Back to list]

DMFold results for Q9Y5L5

[Click result.zip to download all results on this page]

 Input Sequence in FASTA format
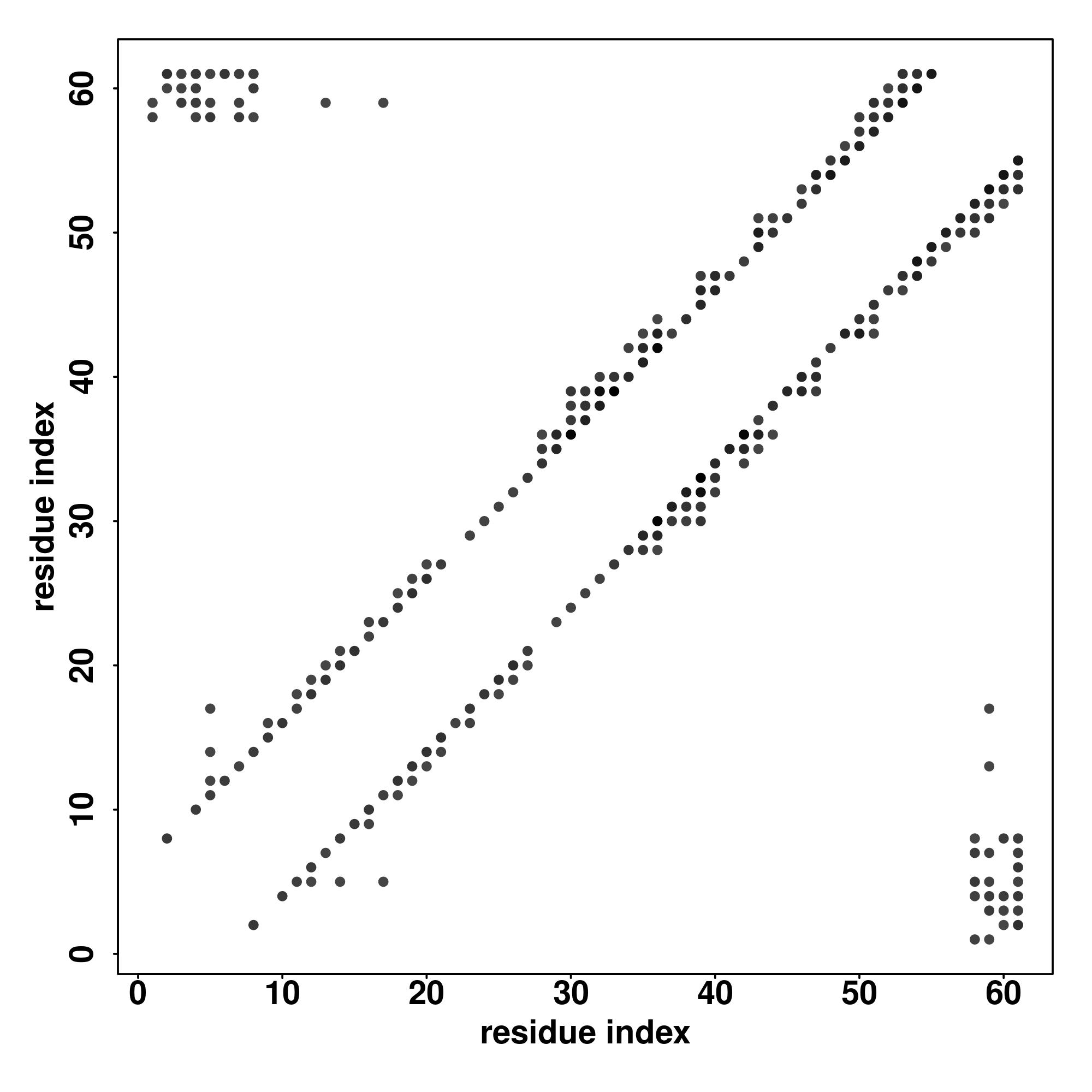
 Predicted Contact and Distance Map
 Top 5 final models from DMFold
References:
1.Wei Zheng, Qiqige Wuyun, Yang Li, Chengxin Zhang, P Lydia Freddolino, Yang Zhang. Improving deep learning protein monomer and complex structure prediction using DeepMSA2 with huge metagenomics data. Submitted (2023).