[Back to server]

D-I-TASSER results for P35900

[Click result.zip to download all results on this page]

 Summary of the Protein
 Input Sequence in FASTA format
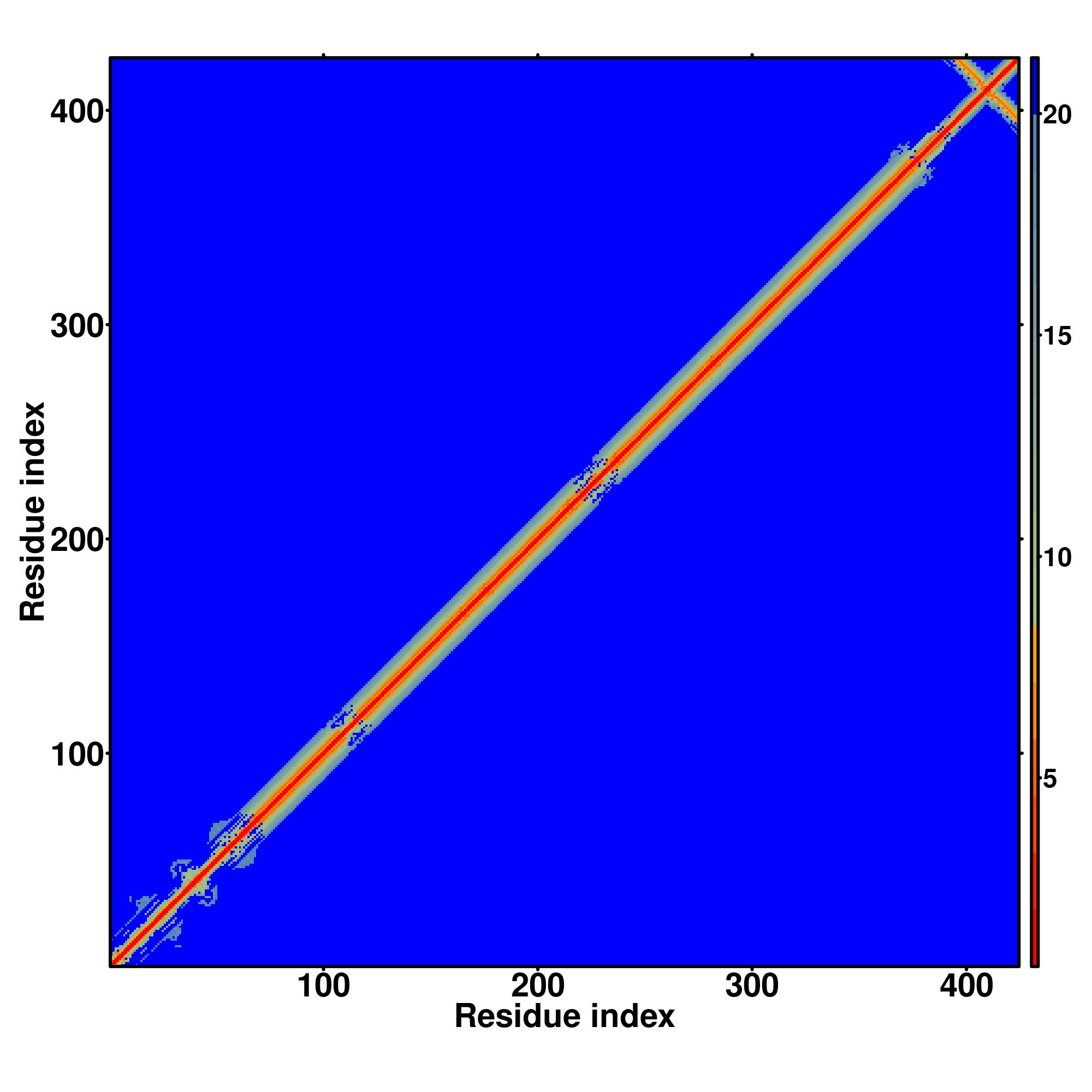
 Predicted Contact and Distance Map Used in D-I-TASSER simulation
 Information of Domain
 Top 1 final models from D-I-TASSER

 Proteins with similar structure
 Predicted Gene Ontology (GO) Terms
 Predicted Enzyme Commission (EC) Numbers
 Predicted Ligand Binding Sites

[Click result.zip to download all results on this page]



References:
1.Wei Zheng, Qiqige Wuyun, Yang Li, Quancheng Liu, Xiaogen Zhou, Yiheng Zhu, P. Lydia Freddolino, Yang Zhang. Integrating deep learning potentials with I-TASSER for single- and multi-domain protein structure prediction. Submitted. 2023.